1样品预处理
本说明以光释光测年常用的粗颗粒石英样品处理过程为例进行介绍,其它粒级和矿物处理基本过程类似 (见图1)。
拆样:用剪刀或小刀将钢管两端包裹的胶带及内部的黑色塑料袋去掉,取出样品前去除钢管中可能曝光部分,钢管两端的3-5 cm,将这些可能曝光的样品取出装在自封袋中,可以用于环境剂量率和含水率测试。取适量剩余的中间部分样品,样品放在大烧杯中,置于通风橱,准备进行下一步处理。多余的样品可以用遮光袋包好,作为备份。
2去除杂质和筛分
过筛:选择合适粒径的分样筛,筛取实验需要的组分(如63-90 μm、90-125 μm粒径的组分)。以90-125 μm的组分为例介绍:将125 μm的筛子放在上层,90 μm的筛子放在下层,将样品倒入筛子中,用清水不断冲洗样品,至上层水溶液变清澈之后,将样品用水管冲进烧杯中,并贴上标签进行标记(标签内容如:LZU1910 ,90-125μm);待样品澄清后,倒去多余水分,放入烘箱中低温烘干。
3矿物分离和提取
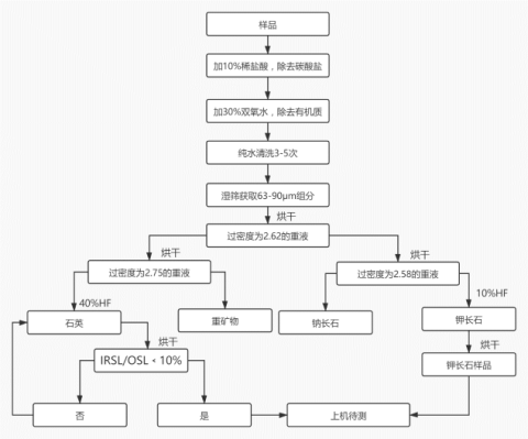
1) 加HCL去碳酸盐:在打开的通风厨内,给样品中少量多次加入10%的HCL溶液,并用玻璃棒搅拌,直至烧杯中不再产生气泡,用蒸馏水清洗6-8次,待澄清后倒去多余水分。
2) 加H2O2去有机质:然后加30%H2O2溶液,遵循少量多次的原则(防止泡沫溢出,浪费样品,同时有可能污染周围的样品)。同时用玻璃棒小心搅拌,直至样品不再产生气泡。最后用蒸馏水将样品清洗6-8次,洗至中性,然后倒去多余水分,放在烘箱中烘干。
3)超声分散:配置浓度为10%的六偏磷酸钠溶液(配置方法:250g六偏磷酸钠配置成2500 ml的溶液),倒入适量溶液至上一步处理好的样品中 (没过样品即可);然后在超声波振荡器中震荡,完成后取出并倒掉上清液。重复该过程直至上清液清澈。用蒸馏水清洗4-6次后将,样品转入烧杯,然后放入烘箱烘干。
4) 重液分离:将烘干后的样品(7.5ml左右)倒入离心管,再将比重计标定好的密度为2.62 g/cm3的重液倒入离心管中,充分混合。自然静置6-7 小时或用离心机离心10分钟,并静置半小时。样品会在重液中分层:上部较轻的为长石,下部密度大的为石英和重矿物样品。反复清洗各部分样品6-8次(回收清洗的溶液!),并将清洗后的样品低温烘干备用。
再加入2.75 g/cm3的重液,用离心机离心10分钟之后静置半小时(或者选择自然静置6-7小时等待样品分层),上层的为石英,下层的为重矿物,将上层的样品石英取出,清洗6-8次之后烘干(清洗后的溶液进行回收!!)。注意对样品进行标记,写明实验室编号+粒径范围+重液密度,如LZU1910,63-90μm,2.62-2.75 g/cm3)。
注意:重液非常珍贵,一定要严格按照规定进行彻底回收。有问题请咨询实验管理人员,严谨擅自处理!!
5)HF酸刻蚀 (危险):
注意:由于HF溶液有剧毒,一定要注意安全,此操作过程必须保证同时有两人或两人以上人员在场,做好应急准备!!
注意:此过程必须在通风橱内操作,刻蚀时必须打开通风橱,全程佩戴专业手套,专业防护口罩和面具!!刻蚀过程中必须使用塑料烧杯。
刻蚀:将分离出来的石英样品烘干后,转移至塑料烧杯,加入适量 40 %的 HF,刻蚀 40-60 分钟。在此过程中要随时注意观察样品情况,如果样品量非常少,要及时刻蚀时间,以防样品耗尽。刻蚀完成后,将多余的溶液倒入专用的回收桶内,集中处理,严谨直接倒入水池!!用蒸馏水清洗剩余样品6-8次。
注意:HF酸废液有剧毒,对环境污染严重,必须严格按照实验室规定进行回收,集中处理!!
6)去除氟化物:刻蚀完成后,将样品取出加入1mol/L的HCL溶液洗掉样品和HF溶液反应产生的氟化物(注意:请将废液倒入废液桶,回收处理!)。最后将样品反复清洗6-8次,然后将样品用洗瓶冲洗,并转移到10ml的试管中,低温烘干,并进行标记。如:LZU1910/63-90μm/Q。
提纯后的石英样品可以通过显微镜下观察,如果样品杂质较多,可重复刻蚀。
注意:实验过程中,请随时彻底清洗实验所用到的各类容器、工具;防止意外污染其它样品。
4废液的回收与处理
1、重液的回收和利用:重液非常珍贵,请一定按照规范操作,彻底回收并重复利用。
首先将过重液装置垫上滤纸,再将上层样品和重液一起倒入过重液装置中,一端用橡胶管和真空泵连接,另外一端和标有重液的瓶子连接,打开开关,抽离重液,直到重液全部过滤完。然后关掉真空泵的开关,再将连接重液的橡胶管取下,连接到标有废重液的回收瓶上,再加入蒸馏水重复上述操作,然后将样品用蒸馏水冲进烧杯中,冲洗6-8次之后(将废液进行回收),放入烘箱中烘干备用。
最后将过滤重液装置取下,冲洗干净,再过滤下一个样品的重液。最后将过滤出来的重液分别倒入标记相应密度的重液瓶中,将过滤出来的废重液倒在标有废重液的烧杯中进行集中回收!
图2重液回收装置
2、其它废液回收:将处理过程中的HCL、H2O2和HF废液必须按照规定倒入相应的废液回收桶内回收后集中处理,严禁直接倒入水池。
以上,如有违反者,应立即停止实验。